首页
学院概况
学校简介
学院领导
历任校长
领导关怀
历史沿革
校园环境
教学科研
专业系部
京剧系
舞蹈系
音乐系
舞美系
影视表演系
地方戏曲戏
曲艺系
公共教学部
特高校
特高校新闻
成果展示
戏曲表演专业群
成果展示
科研
精品课程
六个一工程
质量报告
招生就业
招生
就业
艺术实践
原创剧目
中华美德故事汇
少儿戏剧场
对外交流
演出活动
党建工作
机构设置
党建动态
制度文件
学习园地
关工委工作
学生频道
学生活动
学生组织
表彰奖励
规章制度
心理健康
北戏英才
数字资源
预算公开
合作交流
校园新闻
当前位置:
首页
/
校园新闻
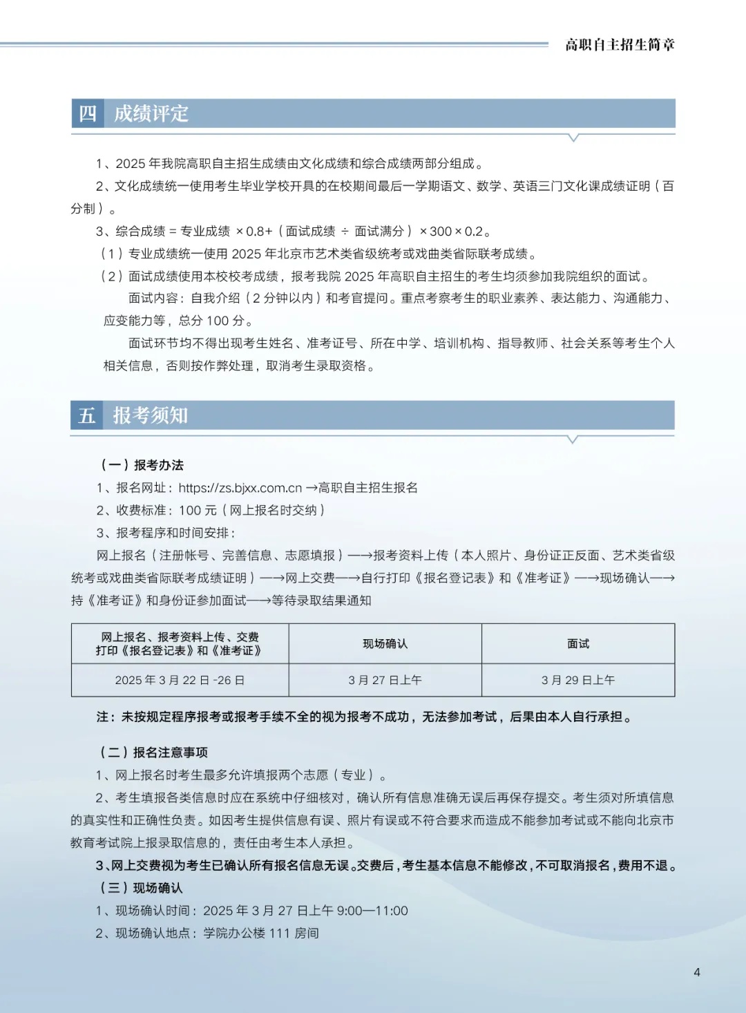
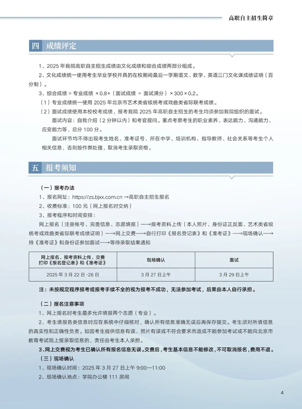
北京戏曲艺术职业学院2025年高职自主招生简章